摘要
2024年10月,伟德bv1946官网朱书生教授团队在Plant Communications 上在线发表了一篇关于农林复合系统下种间化感互作诱发植物抗病的研究论文,“Interspecific Allelopathic Interaction Primes Direct and Indirect Resistance of Neighbor Plant in Agroforestry System”。本文利用红松-人参这一农林复合系统为模型研究发现,红松松针淋溶物中含有的化合物2-茨醇(endo-borneol)不仅能直接激活人参防御相关途径产生诱导抗性,还能通过诱导根系分泌特殊代谢物募集有益微生物来诱导系统抗性。2-茨醇在高浓度(10-100 mg/L)下对病原菌(Alternaria panax)的生长表现出剂量依赖性的抑制效果,且对人参产生诱导抗性和募集有益微生物的能力更强。本文从物种间化感互作的角度揭示了林下生物多样性系统中药用植物病害发生轻的化员工态学原理,为林下中药材的生态种植提供了理论支撑。
研究背景
生物多样性丰富的农林复合系统增强了生态系统的稳定性,并提升了植株对抗外界环境干扰和病害侵染的能力。通过理解农林复合系统中种间化感互作下的病害得以减轻的机制,将为可持续农业发展提供新的病害防控方法。研究前期在中国东北人参产区观察到,红松林下的人参黑斑病发病较轻,因此选用红松-人参为模型,研究化感物质在农林复合系统中防控病害所扮演的角色。
主要结果
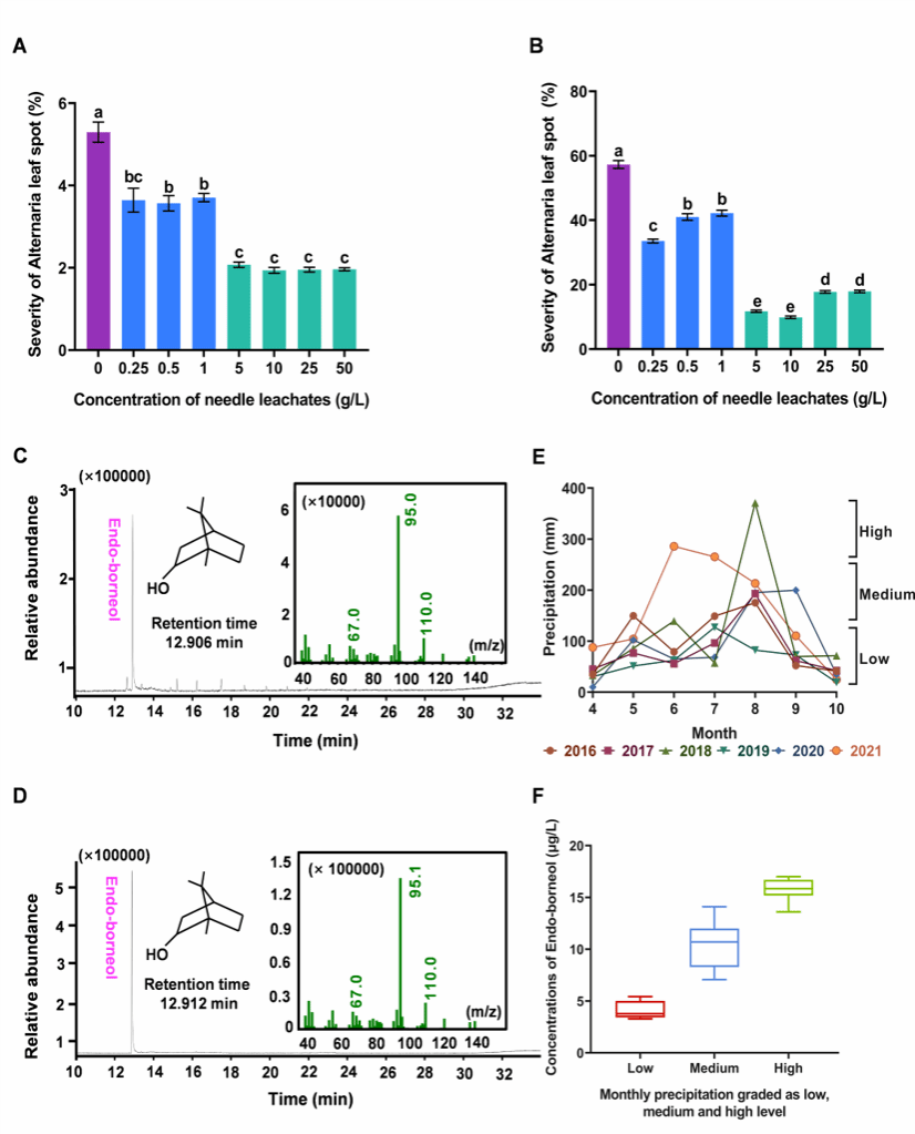
研究发现,叶面喷施红松淋溶液能有效减轻林间人参黑斑病的发生(图1)。根据试验处理浓度,松针淋溶物对病害的防控效果可分为低浓度(0.25-·1 g/L)和高浓度(5-50 g/L)区间,且高浓度的防控效果通常强于低浓度。然而,淋溶液本身对黑斑病菌(Alternaria panax)无显著抑菌作用。通过对人参生长期间(5-9月)红松松针淋溶物进行GC-MS成分鉴定,其中能够稳定存在于淋溶物中(月检出率100%)且含量高的化合物为2-茨醇。进一步对红松松针淋溶液中的2-茨醇进行GC-MS/MS定性和定量测定。

图1 红松淋溶液对人参黑斑病的防治效果及其主要成分2-茨醇的鉴定和定量分析
进一步研究表明,2-茨醇和叶面喷施红松淋溶液的控病效果相似,也能有效降低人参黑斑病的危害,且高浓度(10-100 mg/L)区间对病害的诱导抗性显著高于低浓度(0.01-1 mg/L)区间(图2)。在低浓度下,2-茨醇无显著抑菌效果,但当2-茨醇浓度大于10 mg/L后对病原菌A. panax的生长产生浓度依赖型抑制作用(图3)。结合2-茨醇对人参黑斑病的防效和抑菌试验的结果可知,2-茨醇在低、高浓度下均诱导植株产生抗性。

图2 松针淋溶物2-茨醇的化感控病效果以及抑菌活性
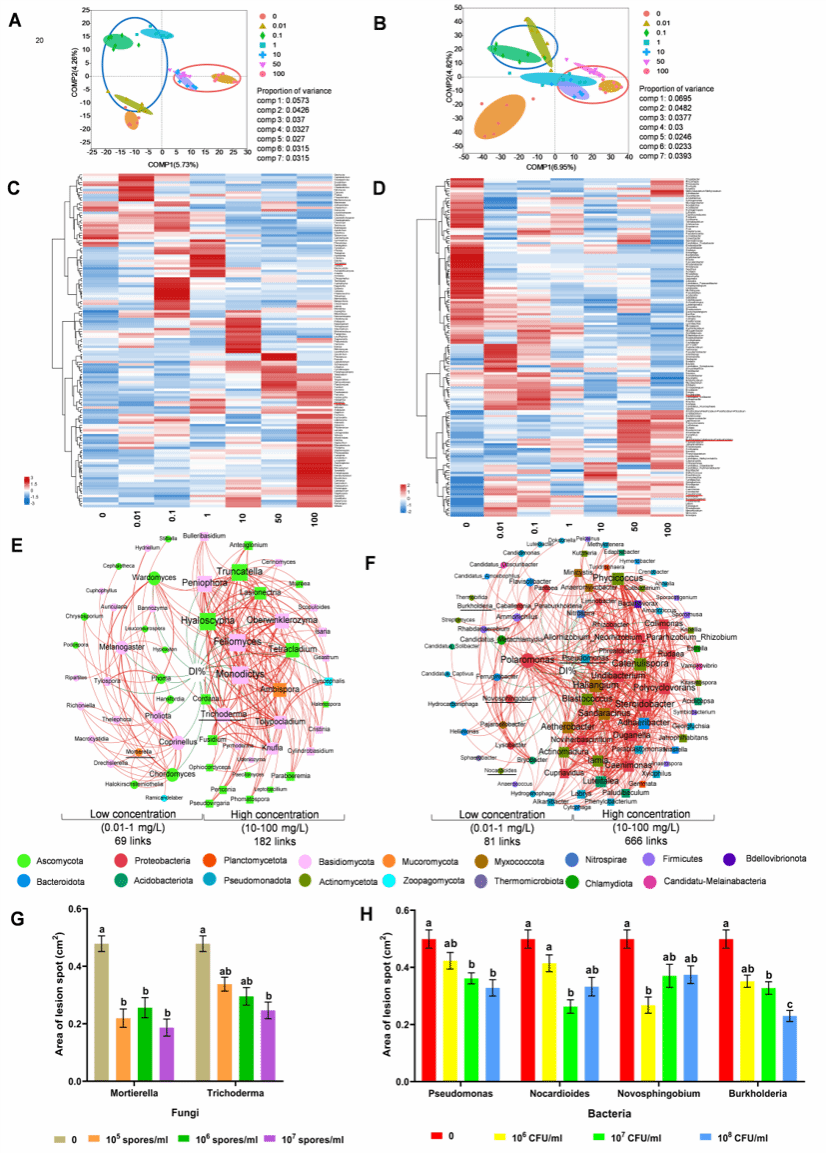
试验对不同浓度2-茨醇处理下人参根际土进行微生物功能分析(图3)。研究结果表明,2-茨醇的叶面喷施改变了人参根际土壤微生物的功能,且低、高浓度的2-茨醇不同程度上调控了根际真菌和细菌的群落组成和相对丰度。通过对真菌和细菌的相对丰度和黑斑病病情指数做相关性分析,构建低、高浓度2-茨醇处理下菌属和病情指数的负相关网络图,高浓度下调控的真菌和细菌数均高于低浓度。为验证2-茨醇调控菌属的诱抗效果,试验从人参根际土壤中分离了被2-茨醇显著上调且与病情指数负相关的菌属Mortierella, Novosphingobium, Nocardiodes, Burkholderia, Trichoderma 和Pseudomonas。这些菌株根部接种后均能诱导人参抵抗黑斑病的侵染和危害。

图3 叶面喷施2-茨醇对人参根际土壤微生物的影响及关键微生物诱导抗病的验证
转录分析揭示(图4),叶面喷施100 mg/L的 2-茨醇比喷施0.1 mg/L 的2-茨醇能激活人参叶片中更多和植物防御相关的GOs (Gene Ontology),包括肌醇磷酸代谢、N-聚糖的生物合成和苯并恶嗪类生物合成;同时上调了生长素、脱落酸、油菜素内酯、赤霉素和类固醇激素等激素介导的信号通路。这也从转录学角度解释了高浓度2-茨醇抗病能力更强的原因。此外,2-茨醇叶面喷施后,人参叶片和须根中次生代谢产物(包括类黄酮,萜类化合物和苯丙烷化合物)相关通路均被显著富集,且随2-茨醇的浓度增加呈浓度依赖型。

图4 不同浓度2-茨醇叶面喷施对人参叶片和根系的加权基因共表达网络分析
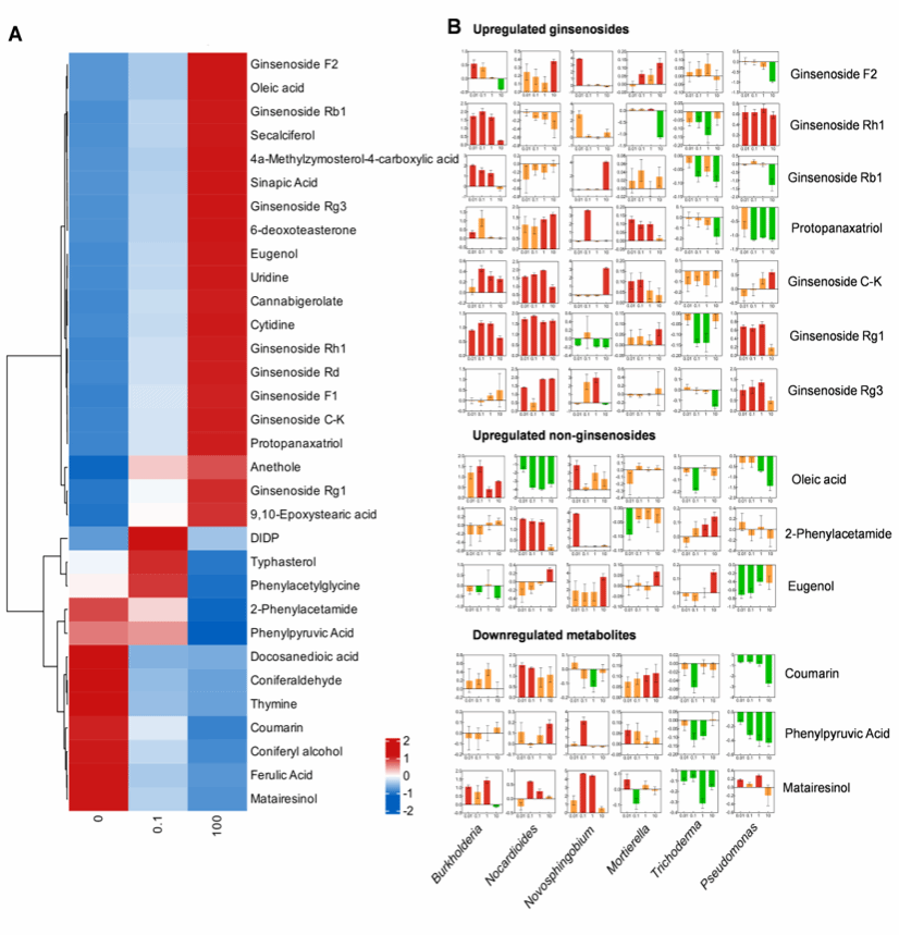
此外,通过LC-MS/MS对0.1 mg/L和100 mg/L 2-茨醇处理下人参根际土壤中的代谢物进行鉴定。结果表明,2-茨醇能调控人参根系中植保素、皂苷类、核酸类和脂类化合物的分泌。2-茨醇上调的皂苷类(皂苷F2,皂苷Rh1,皂苷Rb1,皂苷C-K,皂苷Rg1,皂苷Rg3和原人参三醇)和非皂苷类化合物(油酸,2-苯基乙酰胺,丁香酚)在不同程度上能促进有益微生物的生长,但2-茨醇对酚类(松柏醇、松柏醛、阿魏酸)以及其他化合物(苯丙酮酸、香豆素、罗汉松树脂等)的下调能有效缓解这类化合物对有益微生物的抑制作用,最终创造出更利于有益微生物生长的环境(图5)。

图5 2-茨醇叶面喷施对人参根际代谢物的调控及其对根际有益微生物的影响
综上所述,红松淋溶物中的化感物质既能直接增强林下人参的抗性,又能调控人参次生代谢间接募集根际有益微生物帮助其抗病(图6)。最重要的是,红松松针淋溶液中的2-茨醇表现出抑菌和诱抗的双重控病效果,未来有望开发用于可持续发展农业系统。这篇文章强调了种间化感互作在病害防控中的作用,并表明通过化感物质刺激植株叶面来操控根际微生物群落以加强对病害的防控,为作物“根病叶治”提供了新的思路。

图6 农林复合系统中化感物质2-茨醇介导的种间互作(红松-人参-根际微生物)
作者简介
伟德bv1946官网朱书生教授,朱有勇院士和黄惠川教授为本文共同通讯作者,云南大学和伟德bv1946官网联合培养博士研究生吉星昱及伟德bv1946官网叶辰博士为共同第一作者。伟德bv1946官网何霞红教授、杨敏教授、刘屹湘教授等指导并参与了相关工作,辽宁省经济作物研究所的孙文松研究员、龙宝参茸有限公司的孙立夫董事长以及兰河峪林场相关工作人员一起参与并协助开展田间试验。